产品描述:
SIG100–通用异步收发器/DC-LIN,电力线收发器
产品应用:
车辆子总线
电池管理(BMS)
气候控制网络
传感器/执行器总线
机器人控制网络,照明控制
拖车通信
LED灯大功率远程管理
电力线
产品说明:
SIG100是一个基于直流电源线(DC-BUS)的面向字节的UART/LIN收发器。设备合并两个数据通过电力线供电,不需要控制线和数据线。SIG100是先进的产生广泛使用的SIG60器件。两种设备都使用独特的多路数字信令技术它以高达115.2Kbit/s的比特率克服了电力线噪声环境不使用设备时的消耗量。一个小尺寸QFN32 5x5毫米的封装提供了小的印刷电路板的足迹。SIG100电力线收发器适用于汽车、航空航天和工业等领域应用。这些网络包括传感器读数、执行器激活、电池监测(BMS)、门,座椅、后视镜、气候控制、车灯、卡车拖车通信等。

产品特性:
1.通过直流电源线的抗噪声UART/LIN收发器。
2.可选比特率从9.6kbit/s到115.2kbit/s
3.251个可选载波频率(5MHz至30MHz),用于多个
4.单电源线上的网络。不限制消息中的字节数。
5.在多路传输网络中作为主设备或从设备运行。
6.通过广泛的直流电压进行通信。
7.消除LIN总线中的数据线和收发器
8.低功耗的电源管理(睡眠模式)。
SIG100作为多个SIG100的主从网络运行。
用户可以定义自己的协议,因为消息中的UART字节数没有限制。
此外,SIG100在5MHz和30MHz之间的任何可选载波频率上工作,间隔为100kHz,通过为每个网络使用不同的载波频率,允许多个独立网络在单个电力线上共存。
下图描述了一个典型的SIG100网络,演示了从SIG100 TX设备到三个SIG100 RX设备的单字节传输,这些设备通过一个电容器耦合到同一条电力线。
在SIG100 TX设备HDI引脚上检测到起始位后,开始调制PLC字节传输。
然后,调制后的PLC字节被解码回SIG100 RX设备HDO引脚上的字节字段,固定延迟约为2.5位。

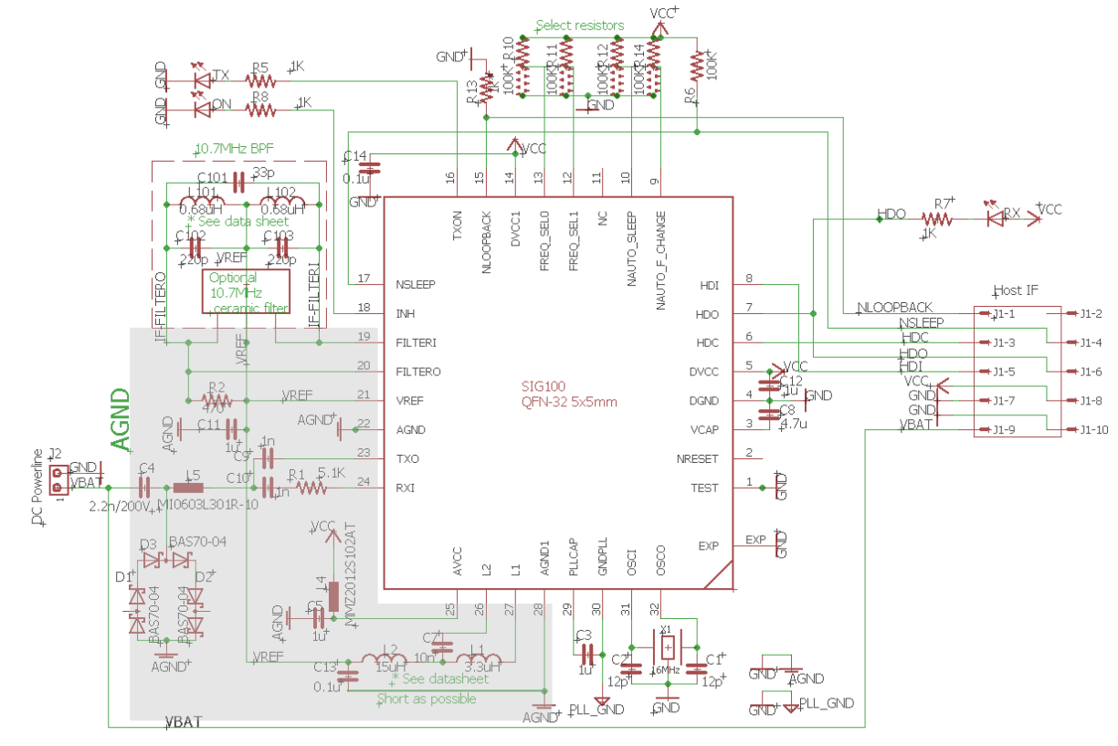
典型示意图
